手机版
站群导航
综合
教师发展中心
滨江职业技术学校
常熟高新园中等专业学校
小学
滨江实验小学
古里小学
尚湖小学
谢桥小学
练塘小学
张桥中心小学
淼泉中心小学
阳光学校
大义小学
凯文小学
颜港小学
中学
浒浦学校
大义中学
锦荷中学
常熟中学
常熟外国语学校
尚湖高级中学
浒浦高级中学
王淦昌高级中学
外国语初级中学
×
搜索过于频繁,请输入验证码
网站首页
学校概况
校务公开
校园资讯
课程基地
德育园地
德育工作
少先队
法治园地
家校共育
心育园地
教学工作
课题研究
微型课题
教学活动
阅读分享
学生天地
颜小党建
教工之家
您的位置:
首页
>
校务公开
>
详细内容
校务公开
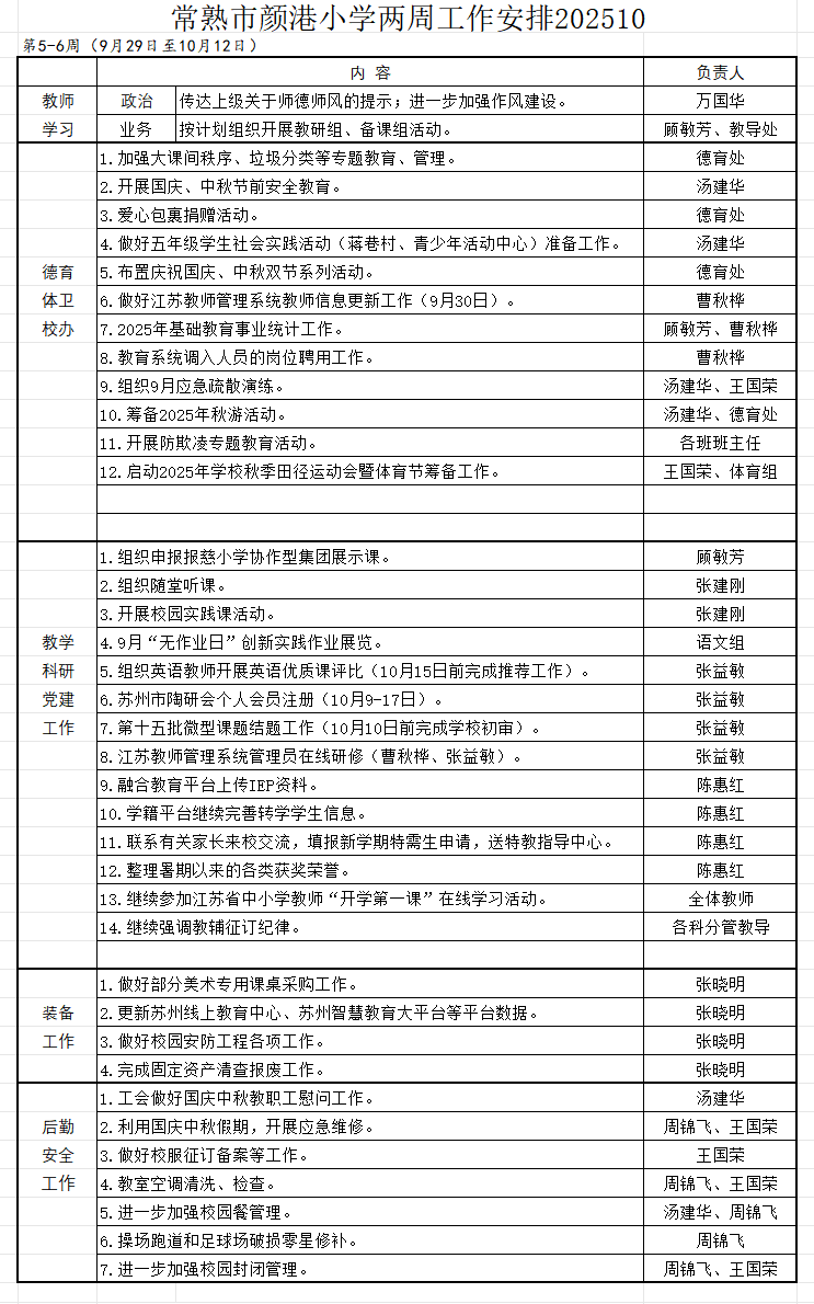
颜港小学2025-2026年第一学期第5~6双周工作安排
来源:
发布时间:2025-09-30 16:13:23
浏览次数:
次
【字体:
小
大
】
终审:颜港小学办公室
分享到:
【打印正文】
×
用户登录
登 录
|
账号密码登录
成功登录后,
关闭浏览器前
24小时内
7天内
一个月内
始终
保持登录状态
忘记密码?
×
确定
用户登录